Коробка отбора мощности Краз (рис. 55) установлена на коробке передач с правой стороны машины. К торцу картера коробки отбора мощности прикреплен масляный насос НШ-50А-ЗЛ.
Соединение вала насоса с ведомой шестерней осуществляется с помощью полумуфты и призмы. Ведущая шестерня 21 находится в постоянном зацеплении с шестерней отбора мощности коробки передач.

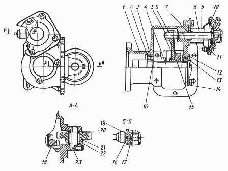
Рис. 55. Коробка отбора мощности (КОМ) Краз
1 — картер коробки; 2,16- стопорные кольца; 3, 13, 22 — подшипники; 4 — вал; 5 — шток; 6 — вилка; 7 — уплотнительное кольцо; 8 — пружина; 9 — корпус пневмокамеры; 10 — диафрагма; 11 — крышка пневмокамеры; 12 — крышка подшипника; 14 — прокладка; 15 — ведомая шестерня; 17 — шарик; 18 — регулировочная шайба; 19 — включатель сигнализации; 20 — прокладка; 21 — ведущая шестерня; 23 — ось
Включение коробки отбора мощности Краз производится перемещением ведомой шестерни 15 по шлицам вала при помощи сжатого воздуха, подаваемого в пневмокамеру.
Для снятия коробки отбора мощности Краз нужно:
Слить масло из масляного бака и картера коробки передач.
Отсоединить электропровод от включателя сигнализации коробки отбора мощности, а шланг подачи сжатого воздуха в пневмокамеру — от трубопровода.
Снять с фланцев масляного насоса рукав 15 и трубку 14 высокого давления.
Отвернуть болты крепления коробки отбора мощности к картеру коробки передач и снять ее с автомобиля.
Снимать коробку следует осторожно, чтобы не повредить прокладку, установленную между фланцами. Слить масло, скопившееся в картере коробки отбора мощности.
Разборка КОМ Краз
Отвернуть болт, стопорящий ось 23 ведущей шестерни, предварительно отогнув замковую шайбу. Выпрессовать из картера 1 коробки ось 23, извлечь ведущую шестерню 21 и прокладку 20. При необходимости вынуть из шестерни подшипник 22.
Вывернуть из картера включатель 19 сигнализации и снять регулировочные шайбы 18. Отвернуть болты крепления крышки 11 пневмокамеры и снять крышку.
Отвернуть гайку крепления диафрагмы 10 на штоке пневмокамеры и снять крышку. Отвернуть гайку крепления диафрагмы 10 на штоке пневмокамеры и снять последовательно тарельчатую шайбу, диафрагму 10, вторую шайбу и пружину 8.
Отвернуть болты крепления корпуса 9 пневмокамеры к картеру коробки отбора мощности Краз, и снять корпус. Отвернуть болты крепления крышки 12 подшипника, снять крышку и прокладку 14.
Извлечь с помощью специальных щипцов из проточки картера 1 коробки стопорное кольцо 2. Выпрессовать вал из картера коробки (выпрессовку производить со стороны крышки подшипника), спрессовать с вала подшипник 3, предварительно сняв стопорное кольцо 16. Извлечь из картера коробки ведомую шестерню 15 и подшипник 13.
Вывернуть шток 5 пневмокамеры из вилки 6 и извлечь вилку из картера коробки. Извлечь из проточки картера уплотнительное кольцо 7.
После разборки детали коробки отбора мощности необходимо очистить, промыть, затем проверить их техническое состояние.
Картер КОМ Краз, имеющий трещины или обломы, захватывающие отверстия под подшипники или пробоины стенок картера, подлежит замене новым.
Вал и ось, имеющие трещины или обломы, подлежат замене новыми.
Шестерни, имеющие трещины, обломы или выкрашивание на рабочих поверхностях зубьев, следует заменить новыми.
Трещины или обломы в картере, кроме указанных выше, необходимо заварить. Резьбовые отверстия восстановить установкой резьбовых вставок.
При ступенчатой выработке рабочих поверхностей зубьев шестерён ступеньки зачистить до уровня изношенной части зубьев.
Муфту, имеющую трещины или обломы, необходимо заменить новой. Предельно допустимые размеры основных деталей коробки отбора мощности приведены ниже.
Сборка КОМ Краз
Перед сборкой смазать маслом И-20А посадочные поверхности деталей коробки.
Установить в полость картера коробки вилку 6, а в отверстие картера — шток 5 пневмокамеры и ввернуть его в резьбовое отверстие вилки.
Вставить в проточку картера коробки уплотнительное кольцо 7, установить на шток 5 корпус 9 пневмокамеры, а затем в полость корпуса последовательно пружину 8, тарельчатую шайбу, диафрагму 10, вторую шайбу и закрепить гайкой.
Установить на корпусе крышку 11 пневмокамеры и закрепить ее болтами. Вставить в проточку вала 4 ведомой шестерни стопорное кольцо 16 и напрессовать подшипник 3.
Установить вал 4 в сборе в картер коробки отбора мощности Краз и одновременно вложить в полость картера (на шлицевой конец вала) ведомую шестерню 15, при этом вставить в кольцевой паз шестерни вилку 6.
Напрессовать на вал 4, со стороны пневмокамеры, подшипник 13. Установить на картер прокладку 14, крышку 12 и закрепить крышку болтами.
Вставить в проточку картера коробки стопорное кольцо 2. Установить в картер ведущую шестерню 21, прокладку 20 и запрессовать ось 23.
Застопорить ось 23 ведомой шестерни, ввернув болт, предварительно подложив под головку болта замковую шайбу. Проверить вращение шестерен, оно должно быть плавным без заеданий.
Вращая корпус пневмокамеры (тем самым, перемещая шток пневмокамеры), произвести регулировку зацепления ведомой и ведущей шестерен коробки. Ведомую шестерню установить так, чтобы выдержать размер Д в пределах 2-3,5 мм.
Закрепить корпус пневмокамеры болтами. При этом обратить внимание на расположение отверстий в корпусе пневмокамеры, одно из отверстий должно быть обращено вниз, как показано на рис. 55. Отверстие В в крышке 11 пневмокамеры должно быть обращено вверх.
Ввернуть в картер коробки выключатель 19 сигнализации, предварительно подложив под него регулировочные шайбы 18.
После сборки коробки отбора мощности Краз подвести воздух под давлением 0,394 МПа (0,4 кгс/см ) к отверстию В, при этом ведомая шестерня должна свободно перемещаться в крайнее левое положение. Пропуск воздуха через соединения не допускается.
При отключении воздуха шестерня должна возвращаться в первоначальное положение.
Установку коробки необходимо производить в последовательности, обратной снятию. После установки проверить соединение воздухопроводов на герметичность под давлением воздуха 0,5-0,7 МПа (5-7 кгс/см ), при этом пропуск воздуха не допускается.
Работоспособность электропневмосистемы управления отбором мощности допускается проверять на автомобиле по сигнальной лампе на панели приборов.
При надобности отрегулировать ход шарика 17, необходимый для замыкания контактов выключателя 19 сигнализации. Регулировку следует производить путем изменения количества регулировочных шайб 18.
Предельно допустимые размеры основных деталей коробки отбора мощности Краз (мм)
6505-4202015 — картер коробки отбора мощности
Износ отверстий под подшипники:
— меньший — 62,05
— больший — 72,05
Износ отверстия под шток пневмокамеры — 18,09
6505-4202020 — шестерня промежуточная
Износ зубьев по толщине — 6,20
Износ отверстия под подшипник — 33,37
6505-4202030 — ось промежуточной шестерни КОМ
Износ шейки под подшипник — 20,59
6505-4202064-шестерня ведомая коробки отбора мощности
Износ зубьев по толщине — 6,20
Износ паза под вилку включения — 10,5
Износ зубьев (шлицев) — 9,08
6505-4202070 — вал ведомой шестерни КОМ
Износ отверстий под подшипники:
— меньший — 29,97
— больший — 34,99
Износ зубьев (шлицев) — 9,86
6505-4202126 — вилка
Износ концов вилки по толщине — 9,5
6505-4202206 — шток пневмокамеры
Износ штока по диаметру — 17,88
Возможные неисправности коробки отбора мощности Краз
— Не загорается контрольная лампа сигнализации выключения
Перегорел предохранитель.
Перегорела контрольная лампа.
Повреждение диафрагмы пневмокамеры.
Ослабление крепления диафрагмы на штоке.
Неисправность включателя сигнализации.
Неисправность электромагнитного клапана.
Заменить предохранитель.
Заменить контрольную лампу.
Заменить диафрагму.
Подтянуть гайку крепления.
Отрегулировать положение включателя с помощью прокладок.
Удалить продукты окисления на контактах.
Заменить включатель сигнализации.
Найти повреждение в цепи или контактах и устранить их.
Удалить продукты окисления с деталей электромагнитного клапана.
— При выключении переключателя контрольная лампа продолжает гореть
Поломка пружины пневмокамеры.
Забоины на зубьях муфты, валу или шестерне.
Заменить пружину.
Заменить муфту, вал или шестерню, при незначительных забоинах зачистить их.
— Течь масла через уплотнение крышки подшипника, в местах головок болтов крепления картера КОМ к коробке передач, через прокладку между картерами коробок
Нарушение регулировки зацепления ведущей шестерни коробки отбора мощности и шестерни коробки передач.
Ослабление затяжки болтов крышки подшипника.
Повреждение или износ прокладки крышки.
Повреждение или износ медной шайбы, установленной под головкой болта крепления картера коробки отбора мощности к коробке передач.
Повреждение прокладки между картерами коробок.
Отрегулировать зацепление шестерен, проверив количество прокладок между фланцами коробок.
Подтянуть болты.
Заменить прокладку.
Заменить медную шайбу.
Заменить прокладку.

