Гидроусилитель рулевого управления (ГУР) Краз и силовой цилиндр
В силовом цилиндре гидроусилителя руля (ГУР) Краз (рис.29) расположен поршень 29 со штоком 24, на конце которого имеется шаровой шарнир для соединения с продольной рулевой тягой.

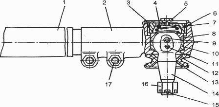
Рис. 29. Силовой цилиндр ГУР Краз
1 — масленка; 2 — штифт; 3 — гайка; 4 — защитная обойма; 5 — уплотнитель; 6 — наконечник; 7 — наконечник в сборе; 8 — сухарь нижний; 9 — палец; 10 — гайка; 11 — шайба; 12 — болт; 13 — сухарь верхний; 14 — кольцо уплотнительное; 15 — пружина; 16 — пробка; 17 — пластина стопорная; 18 — шайба; 19 — болт; 20 — болт приводной; 21 — кольцо уплотнительное; 22 — кольцо 025-030-30-2-2; 23 — грязесъемник; 24 — шток; 25 — крышка; 26 — штифт кольцевой; 27 — кольцо 062-070-46-2-3; 28 — манжета; 29 — поршень; 30 — кольцо поршневое 057-065-46-2-3; 31 — кольцо поршневое; 32 — шайба; 33 — шплинт; 34 — наконечник; 35 — палец; 36 — труба цилиндра; 37 — подшипник шарнирный; 38 — кольцо стопорное; 39 — уплотнитель; 40 — втулка; 41 — цилиндр в сборе
Второй конец цилиндра через палец 35 соединен с кронштейном на левом лонжероне рамы автомобиля.
Герметизация цилиндра гидроусилителя руля обеспечивается крышкой 25 с уплотнительным кольцом 27 и манжетой 28.
Масло в цилиндр нагнетается по шлангам через приводные болты 20 и наконечники 34.
Снятие силового цилиндра ГУР Краз производить в следующем порядке:
Положить под колеса автомобиля противооткатные упоры.
Отсоединить шланги от силового цилиндра.
Расшплинтовать и отвернуть гайку крепления наконечника штока к продольной рулевой тяге.
Отвернуть гайку стяжного болта кронштейна и вытянуть болт.
Выпрессовать палец наконечника штока из продольной рулевой тяги 19. Выбить палец 35 (рис.29).
Снять силовой цилиндр и навернуть гайку пальца на 3 — 4 витка.
Разборку силового цилиндра гидроусилителя рулевого управления Краз производить следующим образом:
Закрепить силовой цилиндр в тисках за нижнюю головку вертикально вверх, чтобы исключить деформацию.
Специальным ключом вращать крышку 25 до полного выхода кольцевого штифта 26 из проточки крышки.
Извлечь из цилиндра гидроусилителя руля Краз шток с крышкой 25 и поршнем 29 в сборе.
Закрепить шток в тисках.
Расшплинтовать гайку 3, отвернуть гайку и снять поршень 29 и крышку 25 со штока
Снять с крышки 25 грязесъемник 23, кольцо 22 и манжету 28.
Наконечник 7 разбирать, если убедитесь в надобности его разборки.
Шарнирный подшипник 37 выпрессовать, предварительно сняв стопорные кольца 38.
Проверка технического состояния деталей гидроусилителя рулевого управления Краз
Резиновые уплотнительные детали не должны иметь трещин, разрывов, при их наличии детали заменить новыми.
На рабочих поверхностях цилиндра и поршня не должно быть задиров, на кольце поршня не допускаются сколы, задиры.
Кольца приводных болтов не должны иметь трещин.
Сборку силового цилиндра гидроусилителя ГУР Краз производить в следующем порядке:
Установить в крышку грязесъемник 23 (рис.29), уплотнительное кольцо 22, манжету 28, кольцо 27 и установить крышку на шток 24.
Установить на поршень 29 вначале кольцо 30, а затем в эту же канавку кольцо 31.
Установить поршень на шток, затем шайбу 32, затянуть гайку 3 и зашплинтовать ее шплинтом 33.
Установить шток в сборе с поршнем и крышкой 25 в цилиндр.
Совместите отверстия в цилиндре 41 и крышке 25 и втяните кольцевой штифт 26 в выточку цилиндра до упора.
Установить в кольцевую канавку наконечника цилиндра стопорное кольцо 38, запрессовать оправкой шарнирный подшипник 37 и установить второе стопорное кольцо.
Установить с обеих сторон втулки 40, уплотнители 39. Аналогично произвести сборку наконечника штока.
Установить и закрепить приводным болтом 2 шланги подвода масла.
Установить силовой цилиндр гидроусилителя руля Краз на стенд и испытать его на герметичность в обоих крайних положениях поршня.
При давлении 6,5 — 7 МПа (65 — 70 кгс/см2) и температуре масла 50 -70°С в течение одной минуты в каждом положении утечка масла через уплотнения не допускается.
Установку силового цилиндра гидроусилителя на автомобиль произвести в последовательности, обратной снятию.
Насос гидроусилителя рулевого управления Краз
Насос гидроусилителя руля (рис.38) лопастного типа, двойного действия (за один оборот вала насоса совершается два полных цикла всасывания и два нагнетания).
Насос ГУР Краз крепится к крышке распределительных шестерен с левой стороны двигателя, а масляный бачок — на левом крыле. Насос и бачок соединены между собой питающим шлангом.

Рис. 38. Насос гидроусилителя ГУР Краз
1 — шкив; 2 — манжета; 3 — корпус насоса; 4 — ротор; 5 — лопасти; 6 — ось кронштейна; 7 — неподвижный кронштейн; 8 — коллектор насоса; 9 — крышка насоса; 10 — пружина перепускного клапана; 11 — регулировочный винт; 12 — подвижный кронштейн; 13 — предохранительный клапан; 14 — перепускной клапан; 15 — распределительный диск; 16 — статор; 17 — игольчатый подшипник; 18 — валик насоса; 19 — шариковый подшипник
Снятие насоса проводить следующим образом:
Установить противооткатные упоры под колеса автомобиля.
Полностью ослабить натяжение ремня насоса ГУР, вращая регулировочный винт против часовой стрелки и снять ремень со шкива насоса.
Вынуть шплинт, снять пружину и шайбы с регулировочного винта, повернуть подвижный кронштейн с насосом вверх до упора шкива насоса в лонжерон рамы.
Разорвать шплинт-проволоку, вывернуть и вынуть болты крепления насоса к подвижному кронштейну.
Возвратить подвижный кронштейн в исходное положение, опустить насос.
Отсоединить шланги от насоса, слить масло со шлангов и насоса, закрыть отверстия шлангов и насоса технологическими пробками.
Разборку насоса ГУР Краз проводить следующим образом:
Вывернуть болты крепления коллектора 8 (см. рис.38) насоса, снять коллектор и прокладки.
Установить насос вертикально в тисках шкивом вниз. Вставить в отверстие крышки 9 насоса технологическую чеку фиксации перепускного клапана 14 и отвернуть болты крепления крышки 9, снять ее в сборе с перепускным клапаном 14 и пружиной 10.
Вынуть из крышки 9 технологическую чеку, перепускной клапан 14 в сборе с предохранительным клапаном 13, пружину 10 и уплотнительное кольцо.
Нанести метки взаимного расположения распределительного диска 15 относительно статора 16 и снять диск.
Нанести метки взаимного расположения статора 16 относительно корпуса 3 насоса гидроусилителя руля Краз и снять статор со штифтов. Вынуть из корпуса уплотнительное кольцо.
Снять ротор 4 со шлицев валика 18 насоса, придерживая лопасти ротора от их выпадения из пазов и надеть резиновое кольцо на ротор. Статор, ротор, лопасти, корпус и перепускной клапан подобраны селективно, поэтому разукомплектовывание их не допускается.
Установить насос вертикально в тисках шкивом вверх. Расшплинтовать и отвернуть гайку крепления шкива 1, снять шайбу. Спрессовать шкив 1 с валика 18, снять конусную втулку и выбить шпонку из паза валика 18.
Выпрессовать из корпуса 3 насоса валик 18 в сборе, предварительно вынув из кольцевой канавки корпуса стопорное кольцо.
Извлечь из корпуса 3 насоса проставку и выпрессовать манжету 2, и игольчатый подшипник 17.
Установить валик 18 шлицевым концом на подставку с упором на шайбу шарикового подшипника 19 и спрессовать шариковый подшипник 19 и упорную шайбу.
Извлечь перепускной клапан 14, закрепить его в тисках, вывернуть седло предохранительного клапана 13 с регулировочными шайбами, вынуть предохранительный клапан и направляющий штифт с пружиной 10.
Рулевые тяги автомобилей Краз
Привод рулевого управления состоит из продольной и поперечной рулевых тяг с шаровыми шарнирами.
Необходимое усилие поджатая сухарей шаровых пальцев обеспечивается пружинами.
Продольная рулевая тяга Краз (рис.30) трубчатая, с двумя шаровыми шарнирами соединяет силовой цилиндр с верхним рычагом поворотного кулака переднего левого колеса.

Рис. 30. Тяга продольная рулевая Краз
1 — труба с наконечниками; 2 — сухарь верхний; 3 — кольцо уплотнительное; 4 -пружина; 5 — пробка; 6 — болт; 7 — пластина стопорная; 8 — палец шаровой; 9 -масленка; 10 — сухарь нижний; 11 — штифт; 12 — шплинт; 13 — гайка; 14 -крышка уплотнителя; 15 — уплотнитель

Рис. 31. Тяга поперечная рулевая Краз
1 — тяга; 2 — наконечник; 3 — пластина стопорная; 4 — пружина; 5 — болт; 6 -пробка; 7 — кольцо уплотнительное; 8 — сухарь верхний; 9 — масленка; 10 — сухарь нижний; 11 — штифт; 12 — уплотнитель шарового пальца; 13 — крышка уплотнителя; 14 — палец шаровой; 15 — шплинт; 16 — гайка; 17 — болт стяжной
Поперечная рулевая тяга (рис.31) представляет собой штангу с навернутыми на ее концы наконечниками 2, в которых закреплены шаровые пальцы 14.
Поперечная тяга рулевой трапеции соединяет нижние рычаги поворотных кулаков передних колес.
С помощью наконечников 2 можно изменять длину тяги и регулировать схождение колес.
Конструкция шарниров поперечной рулевой тяги аналогична шарниру продольной рулевой тяги.
Снятие поперечной и разборка рулевой тяги Краз
Снятие тяги с автомобиля Краз производить следующим образом:
Установить передние колеса автомобиля в положение, соответствующее прямолинейному движению.
Установить под колеса автомобиля противооткатные упоры.
Расшплинтовать и отвернуть гайки 16 крепления шаровых пальцев 14 на 1 — 2 нитки резьбы (до выхода пальцев из отверстий гаек).
Выпрессовать пальцы из отверстий рычагов тяги, постукивая молотком из мягкого сплава по гайке пальцев.
Отвернуть гайки и снять поперечную рулевую тягу с автомобиля. Навернуть гайки на шаровые пальцы тяги на, 2 — 3 нитки резьбы.
Разборку тяги рулевой Краз производить в следующей последовательности:
Установить тягу в приспособление для сжатия пружины сухарей шарового пальца.
Отвернуть болт 5 и снять пластину 3. Отвернуть пробку 6 извлечь из головки наконечника 2 пружину 4, уплотнительное кольцо 7.
Повернуть тягу на 180° и легким постукиванием по гайке шарового пальца, выбить верхний сферический сухарь 8, извлечь шаровой палец 14, предварительно отвернув гайку 16 и снять с конусной части пальца обойму и уплотнитель 12.
Выпрессовать из головки наконечника 2 (рис.31) нижний сферический сухарь 10.
Ослабить стяжные болты 17 и снять наконечники.
Аналогично разобрать второй наконечник рулевой тяги.
Проверка технического состояния деталей рулевых тяг автомобилей Краз
Перед проверкой все детали рулевой тяги промыть в керосине или дизельном топливе и обезжирить.
Обломы, трещины или срыв резьбы более двух ниток наконечника тяги и шарового пальца Краз не допускается.
Трещины, разрывы уплотнительных колец и уплотнителей шарового пальца не допускаются.
Пружина сухарей не должна иметь надломов и трещин.
Шаровой палец тяги — допускается износ шаровой головки до диаметра 43,5 мм.
Погнутость тяги более 2 мм устраняется правкой.
Сборку и установку поперечной рулевой тяги Краз проводить в следующем порядке:
Установить и зажать рулевую тягу в тисках, запрессовать в наконечник 2 тяги (рис.31) нижний сферический сухарь 10 и заложить смазку.
Установить в головку наконечника рулевой тяги в следующем порядке детали:
шаровой палец 14, верхний сферический сухарь 8, пружину 4, уплотнительное кольцо 7, завернуть пробку 6 до упора, а затем отвернуть на 1/4 — 1/2 оборота (до первого положения, при котором возможно стопорить пробку).
Установить стопорную пластину 3, завернуть болт 5.

