- Система отопления трактора МТЗ 82 (80) со старой, малой кабиной
- Устройство и принцип работы
- Промывка и заправка охлаждающей системы
- Виды отопителей на МТЗ 82 с малой и большой кабинами
- Система отопления трактора МТЗ 82 (80) со старой, малой кабиной
- Устройство и принцип работы
- Требуемые технические характеристики
- Устройство и принцип работы генератора
- Основные элементы
- Установка моста ГАЗ-66 на МТЗ
- Система охлаждения МТЗ 82:схема,объём и устранение неполадок
- Неполадки и неисправности в системе
- Способы увеличения мощности тракторов МТЗ
- Принцип действия – всё просто и эффективно
- Печка в гараж. На отработке.
- Блок отопления трактора МТЗ 82 с большой кабиной
- Какой потребуется уход за печкой МТЗ
- Полугусеничный ход и 8-колесный трактор
- Порядок эксплуатации системы обогрева
- Запуск системы отопления
- Схема и процесс подключения своими руками
- Тюнинг кабины МТЗ 80, 82
- Улучшение характеристик техники
- Агрегаты и системы Беларус 82
- Двигатель
- Что делать, если печь на МТЗ не греет
- Возможные неисправности
- Методы решения
- Устройство системы охлаждения двигателя МТЗ 80(82) и его модификаций
- Водяная рубашка
- Водяной насос и вентилятор
- Радиатор
- Термостат
- Датчик температуры
- Охлаждающая жидкость
Система отопления трактора МТЗ 82 (80) со старой, малой кабиной
Устанавливаемая с 1975 года малая кабина оснащена системой обеспечения микроклимата с функциями очистки поступающего воздуха, его нагрева в холодный период года и охлаждения в летний. Блок системы размещён отдельным блоком по левую сторону места водителя.

Схема системы отопления МТЗ 82 с малой кабиной
Устройство и принцип работы
Всасывание воздуха осуществляется с помощью оборудованного в корпусе отопителя центробежного вентилятора, получающего привод от штатного электродвигателя устройства. Перед поступлением в блок отопления воздух проходит очистку через фильтрующий элемент грубой очистки и фильтр тонкой очистки с масляным улавливателем пыли.

Старый блок отопления МТЗ 80 с функцией охлаждения и увлажнения воздуха
Обогрев осуществляется отбором тепла от теплоносителя (воды или антифриза) системы охлаждения двигателя трактора. При воздействии помпы дизеля и естественной конвекции нагретая жидкость поступает в теплообменник отопителя от задней стенки головки цилиндров дизеля через установленный запорный кран или от второго выходного окна в головке пускового двигателя ( в случае использования ПД 10 в системе пуска). Проходящий воздух через ячейки радиатора-теплообменника печки нагревается и поступает по воздуховодам в салон кабины. Интенсивность потока нагретого воздуха регулируется положением рециркуляционного люка во внутреннем воздухозаборнике и изменением положения двух заслонок в корпусе отопителя. После прохода через радиатор печки жидкость уходит по трубопроводу к помпе дизеля через встроенный патрубок корпусе узла.

Устройство отопительного блок МТЗ 80 малой кабины
Охлаждение воздуха осуществляется за счёт испарения воды, в потоке всасываемого вентилятором воздуха при перекрытом запорном кране системы охлаждения дизеля. Вода поступает из штатного водяного бака устройства, проходя через фильтр по резиновым трубкам к распылителям. Распыление осуществляется за счёт созданного разрежения воздуха, поступающего под давлением к водяной трубке от ресивера пневмосистемы трактора через дроссель, трубопровод и запорный кран. Увлажнённый и охлаждённый воздух далее всасывается вентилятором и через воздуховоды подаётся в салон кабины. Уровень охлаждения также регулируется рециркуляционным люком и заслонками.

Схема работы блока отопления МТЗ 80 с малой кабиной
В практике отопительный блок старой кабины показал себя хлопотным в обслуживании и капризным в эксплуатации, особенно, что касается охлаждения воздуха. На сегодня в практике данная конструкция системы редко встречается в пользовании на тракторах. По сути, такое устройство перешло в разряд раритетных, в связи с тем что, давно не выпускается и за долгий срок эксплуатации практически не сохранилась в полном рабочем состоянии с выполнением всех своих функций.
Промывка и заправка охлаждающей системы
Для заправки охлаждающего комплекса рекомендуется использовать тосол – он не содержит в своём составе никаких активных и вредных веществ, способных нанести вред системе или вывести её из строя. В редких, скорее даже крайних, случаях можно залить и воду – талую, дождевую или обычную колодезную, но с добавлением кальцинированной соды (примерно 1-1,2 г на 1 литр воды).

Что же касается объёмов заливки, то для верхнего бардачка уровень жидкости примерно на 5-6 см не должен доходить до уровня заливной горловины. Если жидкости будет налито больше, излишки её будут вытекать сквозь контрольный сливной выход, расположенный на радиаторе. Недолив жидкости негативно скажется на её циркуляции и вызовет скорый перегрев двигателя.
Для продления срока службы охлаждающей системы, примерно через каждые 2000 часов работы её следует промывать. Для этого используется особая смесь, приготовленная из содового раствора и керосина (около 2 литров). При такой промывке мотор должен работать не менее 12 часов кряду, а по её окончании радиатор дополнительно промывают чистой водой.
Возможен также и вариант, когда очистка проводится сжатым под высоким давлением воздухом – данный способ также достаточно эффективен, хотя и требует наличия специального оборудования.
Виды отопителей на МТЗ 82 с малой и большой кабинами
Для создания комфортных условий работы водителю трактора Беларус машина оснащена системой отопления и вентиляции воздуха в кабине. За более 45-ка летний выпуск тракторов марки МТЗ 80(82) эволюция в конструкции обеспечения микроклимата в кабине изменялась вместе с усовершенствованием эргономики машин. В зависимости от вида установленной кабины на МТЗ 80(82) и года выпуска машины система отопления и вентиляции воздуха имеет разные конструкции.

Система отопления трактора МТЗ 82 (80) со старой, малой кабиной
Устанавливаемая с 1975 года малая кабина оснащена системой обеспечения микроклимата с функциями очистки поступающего воздуха, его нагрева в холодный период года и охлаждения в летний. Блок системы размещён отдельным узлом по левую сторону места водителя.
Устройство и принцип работы
Всасывание воздуха осуществляется с помощью оборудованного в корпусе отопителя центробежного вентилятора, получающего привод от штатного электродвигателя устройства. Перед поступлением в блок отопления воздух проходит очистку через фильтрующий элемент грубой очистки и фильтр тонкой очистки с масляным улавливателем пыли.
Обогрев осуществляется отбором тепла от теплоносителя (воды или антифриза) системы охлаждения двигателя трактора. При воздействии помпы дизеля и естественной конвекции нагретая жидкость поступает в теплообменник отопителя от задней стенки головки цилиндров дизеля через установленный запорный кран или от второго выходного окна в головке пускового двигателя ( в случае использования ПД 10 в системе пуска). Проходящий воздух через ячейки радиатора-теплообменника печки нагревается и поступает по воздуховодам в салон кабины. Интенсивность потока нагретого воздуха регулируется положением рециркуляционного люка во внутреннем воздухозаборнике и изменением положения двух заслонок в корпусе отопителя. После прохода через радиатор печки жидкость уходит по трубопроводу к помпе дизеля через встроенный патрубок корпусе узла.
Требуемые технические характеристики
Установленный на машине отопитель должен поддерживать положительную температуру внутри кабины. Вентилятор оборудуется тумблером, который позволяет выбирать рабочие скорости или отключать питание.
В конструкции прибора предусматривается вентиль с ручным приводом — для отключения теплообменника от контура охлаждения. В этом случае крыльчатка будет подавать в кабину свежий воздух с улицы (режим вентиляции, используется в летнее время).
Краткие характеристики штатного прибора 80-8101720 приведены в таблице.
| Параметр | Значение |
| Длина корпуса, мм | 500 |
| Ширина, мм | 300 |
| Высота, мм | 300 |
| Масса (без заправки водой), кг | 4,2 |
Устройство и принцип работы генератора
Прежде чем выяснить размер ремня генератора, необходимо изучить этот элемент, его конструкцию и принцип работы более подробно. Несмотря на то что на тракторы МТЗ устанавливались различные виды генераторов, они абсолютно идентичны по своим рабочим показателям и особенностям.
Данный элемент имеет идентификационный номер, который может варьироваться и зависит от используемой модификации:

Для его корректной работы необходимым требованием представляется наличие постоянного тока. Конструкция генератора предполагает прохождение тока через выпрямитель с тремя фазами, что позволяет трансформировать его из переменного в постоянный.
Характеристики генератора обусловлены работой его основных элементов, в роли которых выступают статор и ротор. Первый производится из листовой стали, а также трехфазной катушки, закрепленной на специальном выступе. Ротор является звездообразным элементом, имеющим 6 углов, устанавливается на вал. Принцип работы крайне прост: с помощью клинового ремня вращение коленвала передается на генераторный шкив. Из-за вращательных движений роторного механизма создается электромагнитное поле, которое под действием обмоток приводит к появлению тока, проходящего через выпрямитель.
Основные элементы
Планируя купить генератор на МТЗ 82 для его последующей установки, необходимо более подробно ознакомиться с его конструкцией. Как было сказано ранее, её основу составляет статор и ротор, однако есть и множество других элементов, за счет которых обеспечивается корректная работа агрегата. Среди них упоминания заслуживает:
- передняя, задняя крышка, а также защита регулятора;
- выпрямитель, изолятор, катушка и вентилятор;
- регулировочные и крепежные элементы;
- втулки роторные и распорные.
Зная, из каких элементов состоит конструкция подобного устройства, владельцу трактора МТЗ будет значительно проще самостоятельно установить его или выполнит ремонт, что позволит сократить затраты на услуги специалиста.

Установка моста ГАЗ-66 на МТЗ
Еще одним вариантом тюнинга, направленным на улучшение проходимости МТЗ, а также его тяговых характеристик является установка моста ГАЗ-66. Данный тип переделки является крайне сложным, поэтому настоятельно вам советуем внимательно изучить данный вопрос в интернете, а при непосредственной работе обратить внимание на следующие моменты:
- Для передачи оборотов необходимо будет изготовить промежуточный редуктор.
- К мосту следует приварить втулку для крепления его к трактору.
- Привод можно поставить от какого-то 150-сильного МТЗ (если вы, к примеру, ставите газовский мост на 82-го «Беларуса»).
- Если редуктор главной пары ГАЗ-66 выходит больше ширины трактора, то его лучше укоротить. Так он встанет по центру, как у моста МТЗ.
Система охлаждения МТЗ 82:схема,объём и устранение неполадок
Функцией системы охлаждения двигателя внутреннего сгорания является обеспечение теплового рабочего баланса, при котором все детали механизмов без заклинивания с учётом тепловых расширений и обеспечением оптимального скольжения во всех трущихся поверхностях. Фактор температурного режима работы агрегата влияет на износ деталей двигателя, выдаваемую мощность и расход топлива и как следствие на все эксплуатационные показатели.
Для дизельного двигателя Д 240 оптимальным режимом работы есть температура 80 – 95 ̊ С.
Дополнительной функцией системы является отопление кабины трактора МТЗ 80 (82) в холодное время года через дополнительный теплообменник – печку оборудованный нагнетательным вентилятором с электродвигателем.
Неполадки и неисправности в системе
Признаком неисправности системы является перегрев двигателя. Первой причиной может быть снижение уровня охлаждающей жидкости в результате течи соединительных резиновых патрубков. После обнаружения причины течи её устраняют затяжкой уплотнительных хомутов или заменой патрубков при их порывах.
Внимание! Для проверки уровня жидкости крышку радиатора открывают осторожно, так как кипяток может выплеснуться из горловины и нанести ожоги. Перед открытием двигателю дают немного остыть, затем, став с наветренной стороны в защитных рукавицах, открывают крышку.
Способы увеличения мощности тракторов МТЗ
Как это ни очевидно, но одним из главных путей, если не увеличения, то, как минимум сохранения мощности любого трактора является своевременное проведение его техобслуживания и ремонта – не забывайте об этом.
В свою очередь к способам увеличения мощности тракторов, доступных каждому, можно назвать установку турбины на мотор или полную замену родного двигателя на более мощный. Вообще, как показала практика, установка на МТЗ некоторых лучших узлов и агрегатов с других тракторов, является отличным решением в случае, когда вы хотите улучшить те или иные показатели своей техники. Но не стоит забывать, что иногда цена переделки вместе с разрешением и регистрацией в соответствующих органах (а также в случае «устаканивания» ситуации, если поймают) будет такой, что за эти деньги проще будет приобрести новый более лучший трактор.
Принцип действия – всё просто и эффективно
Несмотря на довольно замысловатую конструкцию, охлаждающий комплекс трактора работает по очень простому принципу: двигательная помпа закачивает жидкость в охлаждающую рубашку, беря её из нижнего радиаторного бака и вытесняя отработавшую своё жидкость в бак верхний. Циркулируя по сердцевине радиатора жидкость, под воздействием воздуха из вентилятора, охлаждается до оптимальной рабочей температуры, после чего переходит в верхний резервуар, а на её смену помпа вновь закачивает новую охлаждающую жидкость из нижнего.
Если двигатель холодный, термостат отправляет охлаждающую жидкость напрямую в водяной насос, без её поступления в радиатор (имеет место так называемый малый круг циркулирования).
Печка в гараж. На отработке.
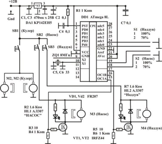
Сделали с другом печку, работающую на отработанном масле, в гараж. Газа там нет, а на трёхфазной сети очень дорого получается. С Пахой возились почти год. Второй вариант заработал. Запускается и выключается быстро, выход на режим — 10 мин., не дымит, жара — Просто, как три копейки. Первый вариант — отстой, опишу второй. ЗЫ. Добавил фотки. Размеры точные не указываю, собирали из того, что было под руками, и исходили из свободного места в гараже. Берем трубу 280 мм, низ завариваем листом металла. Получилась бочка. Был вариант взять старый газовый баллон. На дно бочки положили старую чугунную сковородку, «отболгарив» ручку. Это топка. Бочку нужно всунуть в какой нибудь каркас, мы всобачили в старую газовую плиту, предварительно выдрав всё содержимое. К этой плите приделали вентилятор от «жигулевской» печки, он обдувает раскаленную бочку и греет гараж. В схеме называется «Кулер». Можно снаружи установить водяной контур с насосом и батареями. Но это следующий этап. Второй лист металла, чуть большего диаметра, чем наша бочка, с кантом — крышка, легкосъемная, для чистки и ремонта. В центр крышки ввариваем две трубы, одна диаметром — 80-100 мм для поддува воздуха (внизу делаем несколько отверстий под углом 45 градусов) и крепления подающей масляной трубы. Внутри 100 мм наддувной трубы крепим полдюймовую трубу водопроводную для подачи масла. В этой трубе два обычных шаровых крана для регулировки подачи масла и воздуха. Ставили на конец трубы что то в виде форсунки — не пошло, забивается. Сверху на 100 мм трубу крепим второй мотор от печки. Он гонит воздух в топку и создает необходимую тягу, а также смешивает топливо с воздухом. В схеме указан как «Наддув». К маленькой трубе через шланг идет масло от маслянного насоса. Он шестеренчатый, также от «жигулевского» классического двигателя. Вращается от моторчика дворников «восьмерки». Насос установлен в пластиковой 20-ти литровой канистре, которая и является маслянным баком. Отработанное масло необходимо отстоять, слить остатки воды, отфильтровать и только затем использовать. Для запуска надо налить в сковородку грамм 50 смеси масла с соляркой или бензином. Розжигается проволочкой длинной с бумажкой на конце, через смотровое окно. Затем включается мотор наддува на малой мощности, затем подача масла. И всё. При аварии насос перестает качать топливо — печка гаснет. Дальше. Для питания двигателей и схемы взят хороший (3 напряжения 12 Вольт по 18 Ампер) блок питания от ПК. Насос и наддув управляется микроконтроллером AVR Mega 8 с кварцем 8 МГц с простенькой прогой. Ключи на полевиках. При старте насос в нашей конфигурации качает три секунды, секунд 10 курит, затем качает импульсами длительностью 1 секунда и паузой семь. Расход — около литра в час. Наддув — ШИМ -100% и 70% при пуске. Как вариант развития — ИК фотодиод и термопару через ОУ на АЦП, электроподжиг и полная автоматизация.

Схема.


Насос и привод от дворников.

Плата на перепрошивке.

На 100 мм. трубе — мотор от печки ВАЗ2108 для наддува.

Старая печка.

Вентилятор для обогрева. И грязный пол. Красная банка — смесь для розжига.

Перед очисткой. Мотор наддува снят.

Блок управления и канистра. Сейчас пока работает на самотеке. Насос ставим в 200-т литровую бочку. Чтоб не бегать с канистрами.

Бочка в газовой плите. На дне — сковорода. Справа на полу — труба наддува без мотора для чистки.

Термометр. Минут через 20 после растопки. На улице — минус 4.

Для оценки — вид на гараж (он не маленький).

Без крышек. Выхлоп.

Труба. Дыма нет.

Блок отопления трактора МТЗ 82 с большой кабиной
Большая обзорная унифицированная кабина, устанавливаемая на трактора с 1980 года, имеет иную конструкцию системы обеспечения микроклимата и размещена над местом водителя в передней части потолка. Нагревательный блок имеет аналогичную схему подключения к системе охлаждения дизеля. Блок выполняет функции: фильтрации поступающего в салон воздуха, его нагрева с нагнетанием в холодное время года, обдува салона кабины свежим потоком воздуха в летний период. Нагрев осуществляется также за счёт теплообмена нагретой охлаждающей жидкости дизеля проходящей через радиатор печки и всасываемого штатным вентилятором воздуха.
Печка 70-8115600 МТЗ 82 с большой кабиной с одним радиатором
На тракторах с большой кабиной, выпущенных до 1990 года, устанавливали отопитель с каталожным номером 70-81156 . После 1990 года в унифицированные кабины тракторов устанавливали блок 80-8100010 с двумя последовательно соединёнными обогревателями и парой вентиляторов оснащенными отдельными электродвигателями.

Печка МТЗ 82 с двумя радиаторами и вентиляторами
Устройство отопительного блока с двумя радиаторами 80-8100010 МТЗ 82(80) с большой кабиной
Поздние современные выпускаемые версии тракторов МТЗ 82.1, 81.2 оснащаются унифицированным обогревательным блоком, который также используют в комплектации тракторов МТЗ 1221, МТЗ 1523 и других моделей. Конструкция узла отличается мощным теплообменником и двумя вентиляторами с общим приводом от одного электродвигателя.

Современная печка МТЗ 82.1
Какой потребуется уход за печкой МТЗ
Чтобы максимально продлить эксплуатационный срок печки МТЗ, за прибором потребуется должный уход. Особого внимания потребует к себе система охлаждения. Настоятельно рекомендуется не допускать течь на участках крепления шлангов и патрубков. В радиаторе следует исключить появление накипи. В случае, если она все-таки по тем или иным причинам образовалась – безотлагательно удаляйте ее.
Отопитель нуждается в периодическом выключении электродвигателя. По окончании зимнего сезона систему отопления с сельхозтехники на период установившейся хорошей погоды рекомендуется снять. В дополнение к сказанному следует отметить, что электродвигателям современных тракторов предписывается не работать свыше 4 часов.
Соблюдение вышеприведенных предписаний поможет не только оптимизировать работу трактора, но и не допустить преждевременного выхода из строя отопителя. Состояние систем трактора должно находиться под неослабевающим контролем. Лучше не полениться своевременно проверить надежность креплений, а также наличие накипи и течи, чем столкнуться с неприятным фактом внеурочного выхода техники из строя.
Полугусеничный ход и 8-колесный трактор
Эффективным средством повышения проходимости тракторов семейства МТЗ является установка на них так называемого «полугусеничного хода», который представляет собой две резинометаллические гусеницы и два комплекта натяжных устройств. Гусеница в свою очередь охватывает ведущие колеса, а также устанавливаемые дополнительные натяжные колеса.
Монтаж полугусеничного хода выглядит следующим образом:
- Собирается балансир с натяжным колесом.
- Ведущие и направляющие колеса трактора устанавливаются на колею.
- Снимается подножка трактора.
- Устанавливаются натяжные устройства.
- Располагаются пружинные амортизаторы.
- Устанавливаются натяжные колеса полугусеничного хода на размер колеи, который должен быть равным колее колес трактора.
- Гусеницы растягиваются почвозацепами на грунт таким образом, чтобы расположение бобышек на них совпало с направлением рисунка протекторов шин ведущих колес трактора.
- Колеса обтягивают гусеницами.
- Проверяется давление в шинах колес трактора (оно должно быть 0,137 МПа для задних и 0,216 МПа для натяжных колес) и регулируется натяжение гусениц.
8-колесный трактор МТЗ-3522
Еще одним вариантом повышения проходимости трактора и уменьшения его давления на грунт является переоборудование техники на восьмиколесную основу. Данную доработку лучше всего проводить в специализированном центре.
Порядок эксплуатации системы обогрева
Часто трактористы жалуются на отказ работы печки трактора МТЗ. Основной причиной отказа в работе является завоздушивание при неправильном запуске системы или образование ледяных пробок при использовании в охлаждении дизеля трактора воды.
Запуск системы отопления
Учитывая верхнее расположение блока отопления по отношению к водяной рубашке дизеля, при заполнении системы охлаждения жидкостью, часть воздуха выжимает в блок отопления, образуя воздушную пробку, препятствующую циркуляции жидкости. Для обеспечения нормальной работы печки и удаления воздуха при заполнении жидкостью системы охлаждения осуществляют следующий порядок действий:
- Заливают жидкость в систему при перекрытом кране подачи жидкости на печку (от головки цилиндров дизеля)
- Запускают дизель трактора и прогревают до температуры 50-60° на средних оборотах.
- Открывают кран подачи жидкости на печку.
- С помощью работы дизеля на повышенных оборотах, в течение 1-2 минут, дают возможность заполниться жидкостью радиатор печки.
- Для того чтобы убедиться в циркуляции жидкости через отопитель приоткрывают сливную пробку на магистрали жидкости, идущей от печки с правой стороны на помпу дизеля. Свидетельством полного заполнения жидкостью системы будет падения уровня в радиаторе дизеля.
- После доливают жидкость в систему охлаждения до уровня 50-60 мм ниже верхней кромки заливной горловины радиатора дизеля.
- Для быстрого обогрева кабины включают вентилятор и открывают заслонки блока отопителя.
Схема и процесс подключения своими руками
Чтобы установить печку на МТЗ-82 своими руками, необходимо:
- Демонтировать металлический кожух панели приборов, а затем прикрепить корпус вентилятора к моторному щиту кабины через резиновую прокладку.
- Отвернуть краны и слить охлаждающую жидкость.
- Снять заглушку, расположенную на передней стенке кабины.
- Подсоединить шланги к магистралям циркуляции антифриза таким образом, чтобы жидкость проходила через теплообменник отопителя.
- Подключить электродвигатель к бортовой сети; следует учитывать, что на тракторах МТЗ используется схема проводки с коммутацией отрицательных выводов на корпус и раму. В цепи предусматривается плавкий предохранитель номиналом 25 А.
- Установить на место панель приборов, смонтировать переключатель мотора вентилятора.
- Заполнить систему охлаждения жидкостью, прогреть силовой агрегат и проверить работоспособность отопителя. Течь антифриза через стыки патрубков не допускается.
Возможно использовать самодельный агрегат, построенный на основе теплообменника от легковых автомобилей (например, от «Москвич»-412). Узел крепится к стенке кабины. Для подключения к контуру охлаждения применяются шланги с внутренним диаметром 18 мм. Конструкция врезается в магистрали, расположенные между помпой и пусковым двигателем ПД-10, с помощью тройников.
Преимуществом радиатора от машины являются мелкие соты и увеличенная площадь поверхности, обдуваемой потоком воздуха, что улучшает характеристики нагревательного прибора.

Тюнинг кабины МТЗ 80, 82
Все изменения внутри трактора проводятся для повышения комфорта в кабине. В модификациях тракторов, выпущенных довольно давно, нет таких удобных приспособлений, как магнитола, дополнительное освещение, навигационная установка.
Дополнительные устройства легко найти в продаже. Это существенно расширяет возможности тюнинга кабины МТЗ 80 в плане использования диодов в подсветке, установки комфортного сидения, тонировки окон.
Улучшение характеристик техники
Одним из самых популярных направлений внутреннего тюнинга трактора является улучшение проходимости и тяговых параметров машины.
Интересный вариант – монтаж моста ГАЗ-66. При проведении таких работ следует учитывать что:
- Потребуется изготовление промежуточного редуктора, обеспечивающего передачу оборотов;
- Для крепления к трактору нужно приварить к мосту специальную втулку;
- Редуктор главной пары нового моста нужно укорачивать, чтобы он стоял по центру.
В любом случае, такие работы лучше доверять специалистам. Сохранить мощность тракторной техники помогает своевременное техобслуживание. Увеличить мощность возможно за счет замены турбины либо всего двигателя на более мощный.
Часто при тюнинге МТЗ оправдывает себя монтаж лучших агрегатов с других тракторов бренда.
Но данные работы придется узаконить, пройдя регистрацию в уполномоченных органах. Также учитывайте, что цена «переделки» может оказаться сопоставимой со стоимостью новой машины.
Агрегаты и системы Беларус 82

Двигатель
Первые выпускаемые трактора комплектовались дизельным мотором Д 240. Но если мощность этого мотора 78,0 л. с. приемлема для модели Беларус 80, то для полноприводной версии не хватало.
Поэтому в середине восьмидесятых годов на МТЗ 82 стал устанавливаться новый рядный, четырехцилиндровый силовой агрегат Д 243 с измененными техническими характеристиками.
Он имел мощность 81,0 л. с., экономичный режим работы и меньший вес. Базовый расход топлива составлял 230 г/(кВт·час). Расход топлива на эксплуатационных режимах составляли (см. таблицу расхода):
| Эксплуатационный режим | Единица измерения | Расход |
| Транспортный | 1 моточас | 7,0 л/ч |
| Пахота (средняя группа почвы) | 1 га | 33, 6 кг/га |
| Посев (средняя группа почвы) | 1 га | 14, 9 кг/га |
| Культивация (средняя группа почвы) | 1 га | 9, 5 кг/га |
| Пропашка противопожарных полос | 1 км | 210 кг (на 100 км) |
| Обработка сельхозкультур | 1 га | 5,6 кг/га |
Указанные показатели подтверждают экономичность применения трактора. Также мотор характеризуется малым потреблением масла.
Для этого используют в двигателе масло, рекомендованное производителем, а также контролировать и выполнять своевременную замену масла, масляного фильтра, следить за исправностью датчика давления, так как несвоевременная замена или нехватка масла приводят к поломке Д 243.
Что делать, если печь на МТЗ не греет
Некоторые владельцы тракторов, оснащенных штатным или самодельным обогревателем, сталкиваются с проблемой частичного или полного отказа узла.
В случае поломки необходимо проверить состояние шлангов и соединительных проводов, а затем демонтировать и поменять поврежденные элементы.
Возможные неисправности
Распространенные поломки печки на тракторах МТЗ:
- низкая температура воздуха, подаваемого вентилятором;
- отказ электрического двигателя;
- посторонний шум и вибрация при включении вентилятора;
- течь жидкости.
.jpg)
Методы решения
Если установленный внутри отопителя теплообменник не греет воздух, то необходимо удалить из радиатора и соединительных магистралей воздушные пробки. Для продувки снимают шланг — работающая от коленчатого вала двигателя помпа вытеснит воздух. Иногда из-за пережатого крышкой шланга возможна проблема с распределительным краном, который покрывается изнутри слоем отложений.
Изношенный водяной насос не может создать в магистралях давление, способное продавить воздушный пузырь. В этом случае ухудшается циркуляция жидкости, она застаивается в рубашках, что приводит к локальным перегревам. Необходимо проверить состояние помпы. Изношенный узел требуется поменять, а затем восстановить нормальный уровень охлаждающей жидкости. Проблемы с воздушными пробками возникают при поломке клапана, расположенного в пробке радиатора. Деталь не ремонтируется.
Дополнительной причиной недостаточной температуры воздуха является недостоверная информация, которую показывает датчик в комбинации приборов. Устройство отражает завышенную температуру охлаждающей жидкости, недостаточную для работы блока отопления кабины. Рекомендуется проверить работоспособность термостата, в котором заклинивает клапан, направляя жидкость по большому кругу. Из-за поломки снижается температура воздуха в кабине. Одновременно наблюдается ускоренный износ трущихся деталей и возрастает расход топлива.
При отказе вентилятора следует проверить состояние предохранителя в цепи питания. Если элемент исправен, то контролируется целостность соединительных проводов тестовым прибором. Затем необходимо убедиться в исправности обмоток ротора электромотора и состоянии подшипников ротора (при износе деталей возможны перекос и заклинивание вала).
Неисправный электрический двигатель рекомендуется поменять. Если вышли из строя щетки, то можно попытаться подобрать детали необходимого размера (допускается подтачивание узлов с помощью напильника), которые затем припаиваются к направляющим. В моторе предусмотрено сопротивление, при перегорании перемычки двигатель перестает работать полностью или только на пониженной ступени.
Посторонний стук указывает на разрушение точек крепления корпуса печи или на поломку крыльчатки вентилятора. Владельцу необходимо проверить состояние болтов, пластиковое рабочее колесо следует поменять. Дальнейшая эксплуатация отопителя с треснувшей крыльчаткой приводит к отрыву лопастей, которые пробивают металлический теплообменник. Течь антифриза в кабину — признак разрыва магистралей или тела радиатора. Ремонт заключается в установке новых шлангов и хомутов, теплообменник запаивается оловянно-свинцовым припоем с глушением части трубок.
Устройство системы охлаждения двигателя МТЗ 80(82) и его модификаций
Дизель Д-240 оснащён закрытой системой охлаждения с принудительной циркуляцией теплообменной жидкости с объёмом 20 литров и в версии дизеля с пусковым двигателем ПД 10 -22 литра.
Закрытая система изолирована крышкой с паровоздушным клапаном от внешней атмосферной среды. Для циркуляции система оснащена центробежным насосом, создающим поток жидкости увеличивая теплообменные показатели.
Водяная рубашка
Полости в блоке и головке газораспределения между внутренней и наружной стенкой детали называются водяной рубашкой двигателя и соединены термостойкой металоасбестовой прокладкой. Циркуляция жидкости в полостях обеспечивает теплообмен и подержание термического баланса рабочих цилиндров поршневой группы и газораспределительного механизма.
Водяной насос и вентилятор
Помпа обеспечивает циркуляцию жидкости по системе со скоростью, при которой разница температуры на входе в рубашку двигателя и выходе составляет 4-8 ̊ С. Система охлаждения Д 240 оснащена насосом центробежного типа, чугунный корпус которого присоединён к передней фронтальной стенки блока цилиндров объединяясь своей нагнетательной полостью с водяной рубашкой. Всасывающий патрубок, раздвоенный для работы по малому кругу охлаждения в режиме «нагрева двигателя» и по большому кругу в режиме « охлаждения двигателя ». Привод узла осуществляется через шкив клиноременной передачи. Одновременно на противоположном конце оси вращения крыльчатки насоса, за приводным шкивом установлен лопастной вентилятор, увеличивающий поток воздуха, проходящий через теплообменник – радиатор для охлаждения нагретой жидкости.
Частота вращения вентилятора и помпы, при номинальных оборотах 2200 об/минуту дизеля Д-240, составляет 2600 об/минуту.
Радиатор
Впереди двигателя между рулевой колонкой и вентилятором размещён радиатор системы, своим фронтальным расположением улавливающий встречный поток воздуха при движении машины. Радиатор выполняет функцию основного теплообменника системы. Узел состоит из верхней и нижней латунных ёмкостей, которые соединены охлаждающими трубками. Трубки спаяны между собой теплоотводящими пластинами увеличивающие рабочую площадь теплообмена узла. Верхняя ёмкость оснащена заливной горловиной и подводящим патрубком, по которому нагретая двигателем жидкость поступает к узлу для охлаждения. Для сохранения оптимального давления в системе крышка горловины оснащена паровоздушным клапаном. Нижняя ёмкость имеет сливной кран и патрубок для отвода охлаждённой жидкости к одному из всасывающих трубопроводов помпы. Передняя фронтальная сторона радиатора оснащена управляемой шторкой, жалюзи которой регулируют проход воздуха для теплообмена. Управление осуществляется рукояткой из кабины трактора, связанной тросом с передвижным валиком шторки. Обратная фронтальная сторона радиатора оснащена диффузором, обеспечивающим ускорение движения воздуха через теплообменник.
Паровоздушный клапан в крышке предохраняет радиатор от разрушения в результате воздействия парового давления или разрежения в системе. При увеличении давления пара выше 0,05 мПа срабатывает паровой клапан, пропуская пар в атмосферу. Возникшее разрежение от 0,001 до 0,0012 мПа устраняется открытием воздушного клапана устройства.
Термостат
Функция устройства заключается в автоматическом регулировании процессов теплообмена в системе. Узел принимает нагретую жидкость из блока и переключением термоклапана направляет её по «малому» или «большому» охлаждающему циклу. Малый цикл заключается в прохождении жидкости от нагнетательной полости помпы через блок цилиндров и головку газораспределения к термостату и обратно к всасывающему патрубку насоса, не проходя через радиатор. Так работает система в процессе нагревания двигателя. После достижения температуры в системе выше 70 ̊ С клапан термостата срабатывает и направляет жидкость по большому циклу, открывая патрубок на охлаждение в радиаторе. Таким образом, термостат ускоряет процесс нагревания охлаждающей жидкости и автоматически поддерживает её температуру в нужных пределах.
Принцип работы клапана узла заключается в расширении наполнителя, имеющего достаточный коэффициент расширения. При нагревании наполнитель своим изменением объёма действует через толкатель на клапан, открывая его. При остывании наполнитель уменьшает свой объём — соответственно клапан закрывается.
Датчик температуры
С помощью датчика осуществляется контроль теплового режима дизеля. Устройство состоит из термопары установленной в блоке двигателя и указателя температуры размещённого на панели управления трактора. Старые модели МТЗ 80(82) комплектуются механическим прибором, современные трактора — датчиками электрического типа.
Охлаждающая жидкость
Специальные незамерзающие охлаждающие жидкости (тосол и антифриз) своим химическим составом и физическими свойствами максимально соответствуют условиям для создания теплового баланса работы двигателя. Однако основной используемой теплообменной жидкостью, осуществляющей отвод тепла от цилиндров и ГБЦ двигателя трактора МТЗ 80(82) остаётся обычная вода. Рекомендуется использовать мягкую воду для охлаждения, что уменьшает образования накипи. Для смягчения можно добавлять кальцинированную соду 10 грамм на 10 литров воды. Раствор перемешивают, после отстаивания используют в охлаждении двигателя. Самый простой способ смягчения это предварительное кипячение в течение 30 минут. При необходимости слить воду с двигателя её собирают в отдельную ёмкость для последующего использования, так как в процессе рабочих нагревов минеральные соли образующие накипь выпали в осадок. Кроме образования накипи, недостатком воды является довольно высокая температура замерзания — 0 ̊ С, что заставляет производить слив с системы в холодное время года предупреждая разрушение деталей под действием расширения воды при замерзании.
- https://AvtoShiny-Moskva.ru/rossiya/pechka-na-mtz-82-s-bolshoj-kabinoj.html
- https://gto-avto.ru/ts-i-remont/mtz-82-ne-rabotaet-pechka.html
- https://MegaTransLider.ru/selskoe-hozyajstvo/mtz-82-ne-rabotaet-pechka.html
- https://b-loader.ru/selhoztehnika/pechka-mtz-82.html
- https://RedAvto24.ru/remont-i-tehservis/kak-podklyuchit-pechku-na-mtz-80.html
- https://cooptech.ru/selhoztehnika/sistema-ohlazhdeniya-dvigatelya-mtz.html
- https://transfercentr.ru/stroitelstvo/mtz-82-ne-rabotaet-pechka.html
- https://evakuator-ru-ru.ru/kommunalnaya/otopitel-na-mtz-82-s-bolshoj-kabinoj.html
- https://SpecMahina.ru/traktor/kak-sdelat-pechku-na-mtz-82.html
- https://zsm-miass.ru/polevye-raboty/otopitel-kabiny-mtz.html
- https://remnabor.net/shema-podklyucheniya-otopitelya-salona-mtz-82



