- Назначение и общее устройство рулевого управления
- Рулевой механизм
- Неисправности рулевого управления
- Действие гидроусилителя
- Устройство гидроусилителя
- Устройство рулевого механизма
- Назначение рулевого привода
- Работа рулевого управления
- Особенности управления трактором на гусеничном ходу
- Назначение гидроусилителя
- Устройство гидроусилителя
- Действие гидроусилителя
- Схема ГОРУ МТЗ 1221
- Работа рулевого управления
- Неисправности рулевого управления
Назначение и общее устройство рулевого управления
Рулевое управление предназначено для изменения направления движения колесного трактора.
Поворот осуществляется поворотом передних колес или полурамы.
К рулевому управлению относятся рулевой механизм и рулевой привод.
Рулевой механизм
Рулевой механизм служит для передачи усилия от тракториста к рулевому приводу и поворота рулевого колеса.
Различают несколько типов рулевого механизма:
червяк – ролик,
червяк – сектор
винт – гайка.
Неисправности рулевого управления
Неисправность
Причина возникновения
1. Увеличенный свободный ход рулевого колеса
Повышенный зазор в конических подшипниках передних колес;
Увеличен зазор в зацеплении червяк – сектор;
Увеличен зазор в конических подшипниках червяка;
Повышенный зазор в шарнирах тяг рулевого управления.
Ослабла затяжка гаек крепления сошки, сектора или поворота рычагов
2. Необходимость повышенного усилия при управлении рулевым колесом
Нарушена регулировка клапанов гидроусилителя
Понижение давления масла в гидросистеме
Мало масла в корпусе усилителя
Заедание в зацеплении червяк-сектор
3. Вибрация колес (виляние влево-вправо)
Ослаблены крепления сборочных единиц и деталей рулевого управления
Действие гидроусилителя
Когда трактор движется по прямой, тракторист не вращает рулевое колесо. Масляный насос, приводимый во вращение распределительными шестернями двигателя, забирает масло из нижней части колонки — масляного бака и подает его к золотнику, откуда оно направляется на слив обратно в бак. Когда трактор совершает правый поворот на вспаханном поле, тракторист вращает рулевое колесо вправо. При этом червяк, упираясь в зубья сектора, сдвигает золотник вперед на 1,5…2 мм, одновременно сжимая центрирующую пружину. Своими выступами при этом золотник направляет масло, подаваемое насосом, под поршень, который начинает двигаться вперед. Масло же из полости над поршнем при этом сливается в бак. Движущийся поршень через рейку поворачивает сектор вправо и рулевая сошка, воздействуя на поперечные рулевые тяги, поворачивает направо направляющие колеса. Поворот продолжается до тех пор, пока тракторист вращает рулевое колесо. Как только вращение прекратится, золотник под действием сжатой центрирующей пружины займет исходное положение и немедленно направит масло на слив в бак, так же как это было при прямолинейном движении трактора.
Если в гидросистеме по какой-либо причине давление масла превысит норму (10 МПа), пружина сожмется, откроется предохранительный клапан и излишек масла будет сливаться в бак.
Когда трактор совершает поворот на дороге с твердым покрытием (грунтовая укатанная дорога, асфальт и др.), тракторист поворачивает рулевое колесо в нужную сторону, но
поскольку сопротивление дороги повороту мало, сила, перемещающая золотник, недостаточна для того, чтобы сжать центрирующую пружину. В результате этого золотник не
будет перемещаться и включать в действие гидроусилитель, а поворот трактора будет осуществляться только усилием, приложенным трактористом к рулевому колесу.
Устройство гидроусилителя
Гидроусилитель состоит из литой чугунной колонки, в которой помещаются все его детали: червяк, сектор, соединенный рейкой с поршнем, и золотник. Сектор укреплен жестко на валу,
на нижнем конце которого посажена рулевая сошка, связанная тягами с рычагами поворотных цапф.
• Внутренняя полость колонки выполняет функцию масляного бака. У некоторых тракторов масляный бак делается в виде самостоятельного устройства.
• Масло в гидроусилитель подается насосом, приводимым в действие шестернями распределения от коленчатого вала двигателя.
• У тракторов с таким гидроусилителем рулевое колесо можно по желанию тракториста ставить выше или ниже (в пределах 120 мм). Для этого нужно повернуть маховичок против часовой
стрелки на три — пять оборотов, чтобы ослабить крепление клинового зажима, установить колесо 15 в нужное положение и затянуть зажим, вращая маховичок по часовой стрелке.
Устройство рулевого механизма
Рулевой механизм обычно выполняется в виде червячной пары: червяка и ролика.
Червяк жестко насажен на рулевой вал, а ролик на подшипниках сидит на оси, запрессованной в выступы вала рулевой сошки.
Назначение рулевого привода
Привод рулевого механизма служит для передачи вращения от рулевого колеса к рулевому механизму и гидроусилителю рулевого управления
Работа рулевого управления
Таким образом, при повороте рулевого колеса по часовой стрелке все тяги перемещаются в направлениях, указанных стрелками, цапфы с колесами поворачиваются направо.
В том же направлении поворачивается весь трактор.
Так как при повороте внутренние и наружные колеса перемещаются по окружностям с различными радиусами, то для уменьшения скольжения и изнашивания шин их поворачивают па разные углы.
Внутреннее колесо имеет больший угол поворота относительно продольной оси, чем наружное.
Разные углы поворота колес получаются автоматически за счет определенного соотношения плеч маятника, поперечных тяг и рычагов.
Особенности управления трактором на гусеничном ходу
С помощью рычагов переключаются передачи левого и правого бортов гусеничного трактора. Передачи пронумерованы, поэтому трактористу можно ориентироваться по меткам, напротив которых устанавливаются рычаги. Если справа и слева выбранная передача совпадает, а рулевое колесо установлено в начальном (нулевом) положении, то гусеницам будет поступать одинаковый крутящий момент, и они вращаются с одинаковой скоростью. В результате трактор движется прямо.
Если включить разные передачи на бортах, то при исходном положении руля гусеничная машина будет поворачивать по дуге с постоянным радиусом. Маневр выполняется в сторону борта, на коробке передач которого установлена меньшая передача. При использовании 1-2, 2-3 или 3-4 скорости на левой/правой гусенице поворот машины происходит по стабильному радиусу равному 13 м. Если включить на бортах передачи 1-3 и 2-4, то трактор будет поворачивать с радиусом 7 м. Минимальный фиксированный радиус поворота около 5 м получается при включении 1-4 передачи. Рулевое колесо задействуется, когда необходимо осуществлять поворот с нефиксированным радиусом.
С помощью педали тормоза можно экстренно остановить трактор. Педаль оснащена специальной защелкой, поэтому транспортное средство удерживается на уклоне. Крайнее заднее положение каждого рычага соответствует положению «подъем». При перемещении рычага вперед до первой фиксации он устанавливается в «нейтральное» положение, а до второго щелчка — в положение «опускание». Крайняя передняя позиция соответствует положению «плавающее».
Для включения требуемой передачи тракторист выбирает положение рычага, соответствующее требуемой скорости и обозначенное цифрой. Тракторист может регулировать скорость маневрирования машины по прямой линии для выполнения поворота или разворота с постоянным радиусом. При этом поворачивать с увеличением средней скорости гусеничного транспортного средства допускается только при условии неполной нагрузки на двигатель при прямолинейном движении.
Порядок выполнения поворота с постоянным радиусом:
- Чтобы уменьшить скорость при выполнении поворота машины на гусеницах необходимо подать «на себя» управляющий рычаг со стороны планируемого поворота (отстающий борт).
- Для поворота транспортного средства с равной скоростью тракторист одновременно перемещает рычаги в противоположные стороны с разницей на одну скорость.
- С целью увеличения динамики поворота рычаг, управляющий забегающим бортом, переводится в положение «от себя».
Для выполнения поворота с изменяемым радиусом (свободным) трактористу нужно повернуть рулевое колесо. В результате частично или полностью выходит из зацепления гидроприжимной фрикцион того борта, в сторону которого планируется выполнить поворот. При повороте руля, благодаря соединенному с рулевой колонкой поводку приводится в действие рычаг, который оказывает действие на клапан, обеспечивающий плавное снижение давления коробки передач соответствующего борта.
Определенным положениям руля соответствует фиксируемое давление в гидравлическом поджимном фрикционе, а также передаваемое крутящее усилие. Если рулевое колесо поворачивается на более 40 °С происходит полное выключение фрикциона. Начальное и последующее положение руля отмечается щелчком специального фиксатора, который смонтирован в верхней части рулевой колонки.
Если продолжать вращать руль, то вал, оказывая воздействие посредством промежуточного рычага на тягу, фиксирует тормозную ленту по окружности барабана. В результате осуществляется крутой поворот транспортного средства. Когда произойдет полный останов барабана с лентой, трактор начнет поворачиваться в сторону заторможенной гусеницы. Пружины нужны для возвращения колес, руля и тяг в первоначальное положение.
При возвращении руля в исходное положение процесс происходит в обратной последовательности. Для удержания гусеничного транспорта на склоне, а также с целью торможения тракторист воздействует на педаль тормоза, соединенной системой тяг и рычагов с лентами тормозных барабанов. Педаль можно зафиксировать в активном положении с помощью защелки, которая активируется ногой. Для возврата педали в первое положение предусмотрена пружина.
Назначение гидроусилителя
Гидроусилитель предназначен для сокращения времени поворота и облегчения работы тракториста, уменьшения прилагаемого усилия к рулевому колесу до 30 Н.
Устройство гидроусилителя
Гидроусилитель состоит из литой чугунной колонки, в которой помещаются все его детали: червяк, сектор, соединенный рейкой с поршнем, и золотник. Сектор укреплен жестко на валу, на нижнем конце которого посажена рулевая сошка, связанная тягами с рычагами поворотных цапф.
Внутренняя полость колонки выполняет функцию масляного бака. У некоторых тракторов масляный бак делается в виде самостоятельного устройства.
Масло в гидроусилитель подается насосом, приводимым в действие шестернями распределения от коленчатого вала двигателя.
У тракторов с таким гидроусилителем рулевое колесо можно по желанию тракториста ставить выше или ниже (в пределах 120 мм). Для этого нужно повернуть маховичок против часовой стрелки на три — пять оборотов, чтобы ослабить крепление клинового зажима, установить колесо 15 в нужное положение и затянуть зажим, вращая маховичок по часовой стрелке.
Действие гидроусилителя
Когда трактор движется по прямой, тракторист не вращает рулевое колесо. Масляный насос, приводимый во вращение распределительными шестернями двигателя, забирает масло из нижней части колонки — масляного бака и подает его к золотнику, откуда оно направляется на слив обратно в бак.
Когда трактор совершает правый поворот на вспаханном поле, тракторист вращает рулевое колесо вправо. При этом червяк, упираясь в зубья сектора, сдвигает золотник вперед на 1,5…2 мм, одновременно сжимая центрирующую пружину.
Своими выступами при этом золотник направляет масло, подаваемое насосом, под поршень, который начинает двигаться вперед. Масло же из полости над поршнем при этом сливается в бак. Движущийся поршень через рейку поворачивает сектор вправо и рулевая сошка, воздействуя на поперечные рулевые тяги, поворачивает направо направляющие колеса. Поворот продолжается до тех пор, пока тракторист вращает рулевое колесо. Как только вращение прекратится, золотник под действием сжатой центрирующей пружины займет исходное положение и немедленно направит масло на слив в бак, так же как это было при прямолинейном движении трактора.
Если в гидросистеме по какой-либо причине давление масла превысит норму (10 МПа), пружина сожмется, откроется предохранительный клапан и излишек масла будет сливаться в бак.
Когда трактор совершает поворот на дороге с твердым покрытием (грунтовая укатанная дорога, асфальт и др.), тракторист поворачивает рулевое колесо в нужную сторону, но поскольку сопротивление дороги повороту мало, сила, перемещающая золотник, недостаточна для того, чтобы сжать центрирующую пружину. В результате этого золотник не будет перемещаться и включать в действие гидроусилитель, а поворот трактора будет осуществляться только усилием, приложенным трактористом к рулевому колесу.
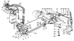
Схема ГОРУ МТЗ 1221
Конструктивно насос-дозатор установлен на кронштейне рулевой колонки и соединён своим золотником через карданное сочленение с осью руля. Два гидроцилиндра поворота управляемых колёс установлены спереди трактора на переднем ведущем мосту. Гидронасос получает привод непосредственно от дизеля. Насос дозатор соединён своими гидровыводами с полостями гидроцилиндров, насосом и отдельным гидробаком ГОРУ маслопроводами.

Схема ГОРУ МТЗ 1221


Список деталей системы ГОРУ МТЗ 1221
При положении колёс прямо полости гидроцилиндров заперты поясками золотника насоса-дозатора, а масло, подаваемое шестерёнчатым насосом проходя через каналы дозатора сбрасывается в гидробак системы ГОРУ. Осуществляя поворот рулевого колеса, золотник дозатора смещается относительно гильзы распрделителя и открывает подачу давления масла в соответствующие повороту полости гидроцилинтров в количестве пропорциональному углу поворота руля.
Так же нужно отметить, что модификации МТЗ 1221 с пометкой «В» оснащены реверсивным постом управления, где система имеет дополнительную рулевую колонку, размещённую за спиной водителя, с дополнительным насосом-дозатором, вместе с дублирующими педалями тормозов, сцепления и подачи топлива (газа). Переход на реверсный режим управления осуществляется переключением потока давления масла на реверсную колонку с помощью встроенного в систему крана. Во избежание рисков разрыва пиковым давлением гидромагистралей при переключении переход на реверсный режим осуществляют при заглушенном двигателе.
Работа рулевого управления
Таким образом, при повороте рулевого колеса по часовой стрелке все тяги перемещаются в направлениях, указанных стрелками, цапфы с колесами поворачиваются направо.
• В том же направлении поворачивается весь трактор. Так как при повороте внутренние и наружные колеса перемещаются по окружностям с различными радиусами, то для уменьшения скольжения и изнашивания шин их поворачивают па разные углы.
• Внутреннее колесо имеет больший угол поворота относительно продольной оси, чем наружное.
• Разные углы поворота колес получаются автоматически за счет определенного соотношения плеч маятника, поперечных тяг и рычагов.
Неисправности рулевого управления
| Неисправность | Причина возникновения |
| 1. Увеличенный свободный ход рулевого колеса | Повышенный зазор в конических подшипниках передних колес; Увеличен зазор в зацеплении червяк – сектор; Увеличен зазор в конических подшипниках червяка; Повышенный зазор в шарнирах тяг рулевого управления. Ослабла затяжка гаек крепления сошки, сектора или поворота рычагов |
| 2. Необходимость повышенного усилия при управлении рулевым колесом | Нарушена регулировка клапанов гидроусилителя Понижение давления масла в гидросистеме Мало масла в корпусе усилителя Заедание в зацеплении червяк-сектор |
| 3. Вибрация колес (виляние влево-вправо) | Ослаблены крепления сборочных единиц и деталей рулевого управления |
- https://topuch.com/obshie-ustrojstvo-rulevogo-upravlenie-kolesnij-traktorov/index.html
- https://ppt-online.org/486015
- https://www.opex.ru/press/articles/rulevoe-upravlenie-gusenichnogo-traktora-t-konstruktivnye-osobennosti-i-ustroystvo/
- https://vseomtz.ru/ustroystvo-i-obslujevanie/rulevoe-mtz-1221



